98堂 介绍
机构设置
98堂 领导
本科生专业
研究生专业
本科生教学
研究生教学
学生作品
教师队伍
教学名师
校友之家
学生工作
新媒英才
科研成果
科研导航
学术活动
陕西省电影评论与理论研究基地
陕西省引进国外智力示范基地
数字文创与艺术形象研究中心
西安中巴经济走廊文化艺术国际科技合作基地
中心概况
中心人员
实验环境
实验平台
规章制度
安全专栏
下载专区
党建工作
党建动态
国内交流
国际交流
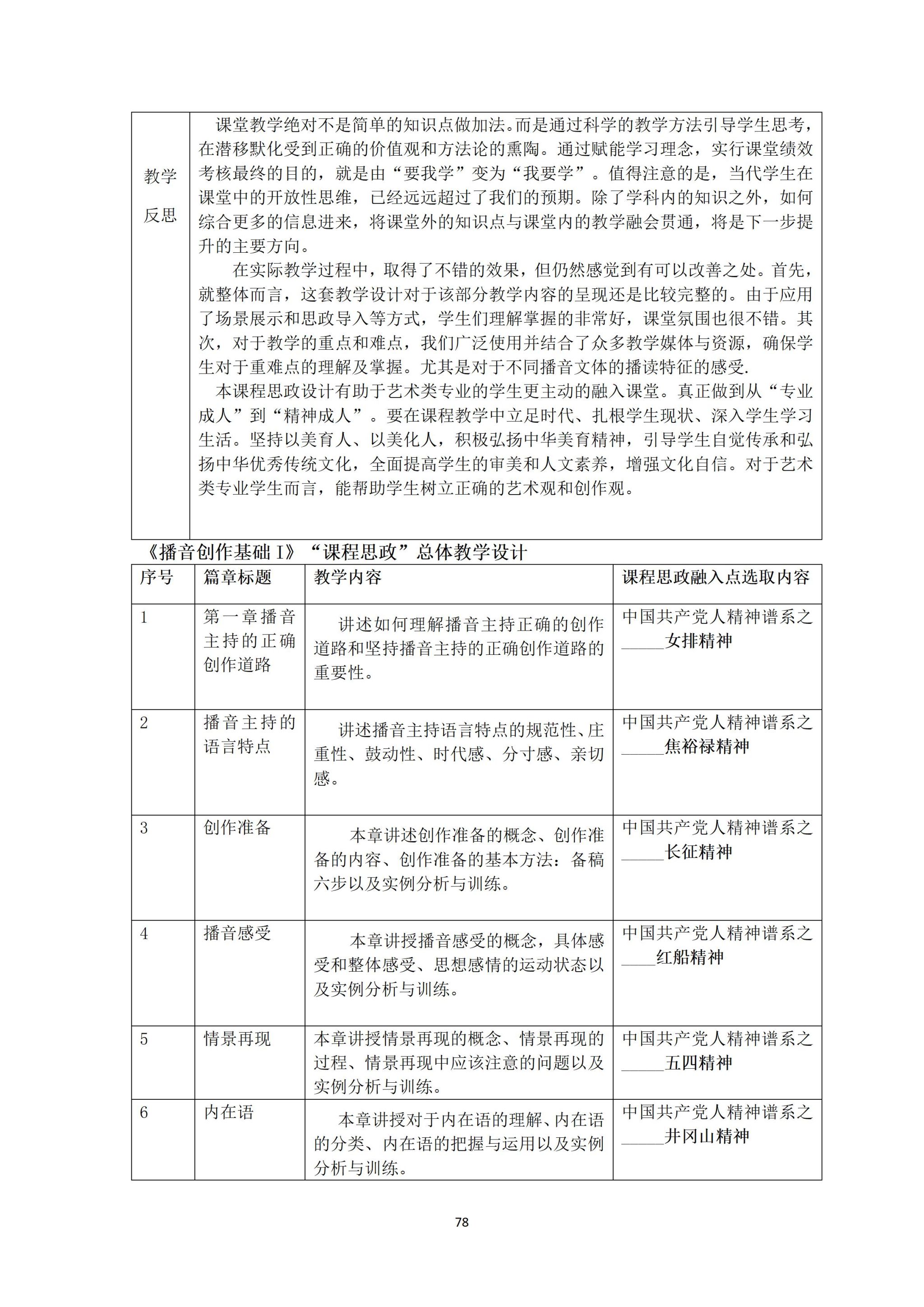
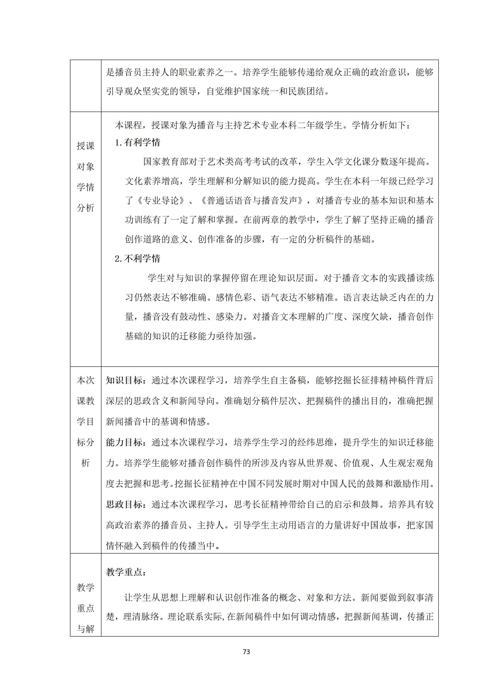
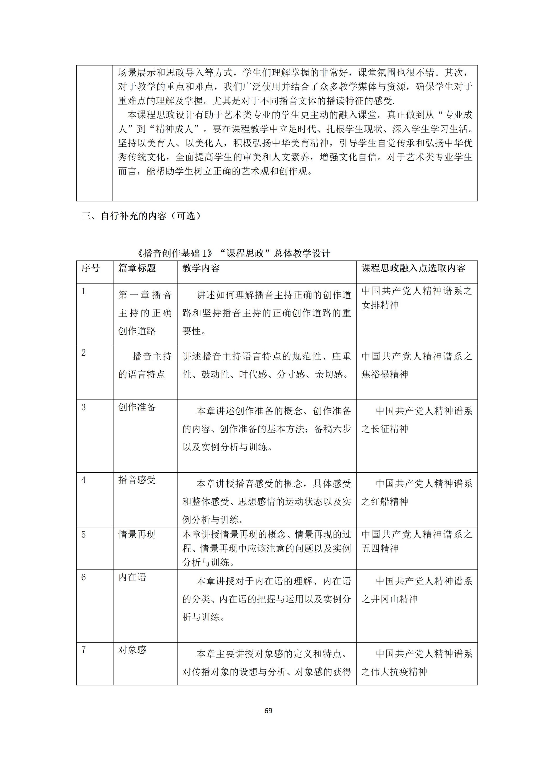
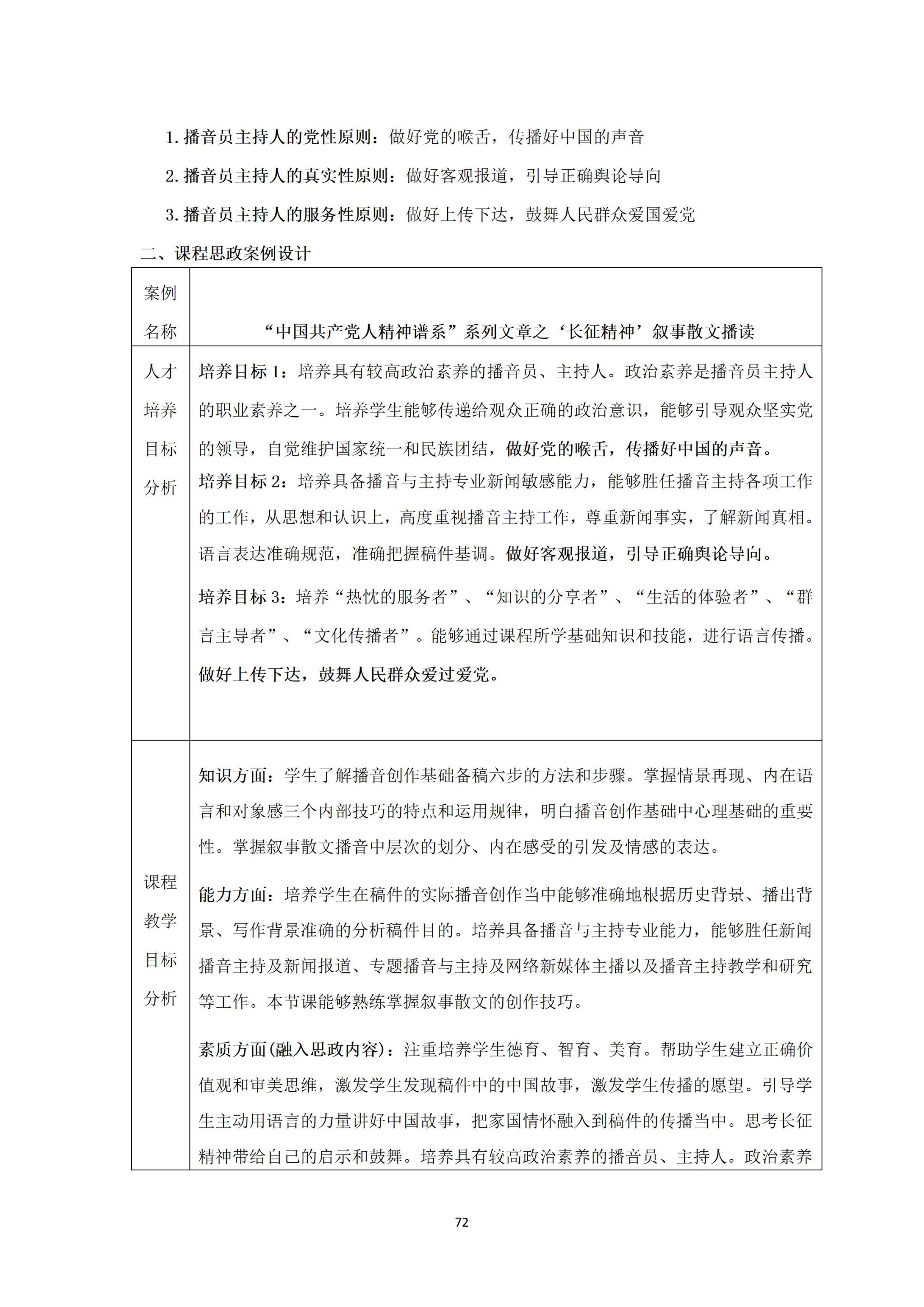
教学
98堂 · 教学 · 本科生教学 · 教学案例 · 正文
时间:2024-12-30 作者: 浏览量: